本文へジャンプ
校長室より
学校案内
本校の歴史
西中の取組み
行事・PTA・地域
教科のお知らせ
学校だより
生徒会活動
部活動
事務室より
申請書等
給食(献立・便り)
いじめ問題対策基本方針
警報発令時の対応
ここから本文
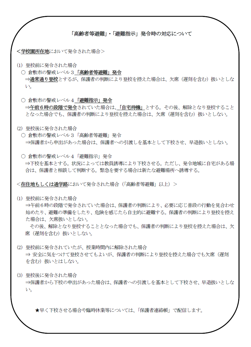
警報発令時の対応
特別警報・暴風警報発令時・避難指示発令時の対応について
<PDF版>
▲特別警報・暴風警報発令時の対応
▲「高齢者避難」・「避難指示」発令時の対応